Tvrtka Honda Tvrtka Ford Tvrtka Skoda Tvrtka KIA Tvrtka Mazda Tvrtka Mercedes Tvrtka Renault
Hrvatski Русский
English
Български
Беларускі
Український
Српски
Română
Polski
Slovenský
Magyar
Za oznake Članci Mapa Kontakti
ToyotaMan.ru
 
 
 
 
 
 
 
 
 
Camry Corolla Corona Carina Land Cruiser Highlander 4Runner RAV4 Ostalo
RAV 4 XA10 (1994-2000)

Unutarnja rasvjeta za modele 1996-1997 [Toyota RAV4 XA10]

  • Glavna
  • RAV4
  • XA10 (1994-2000)
  • Električna oprema
  • Električni krugovi
  • Unutarnja rasvjeta za modele 1996-1997
0

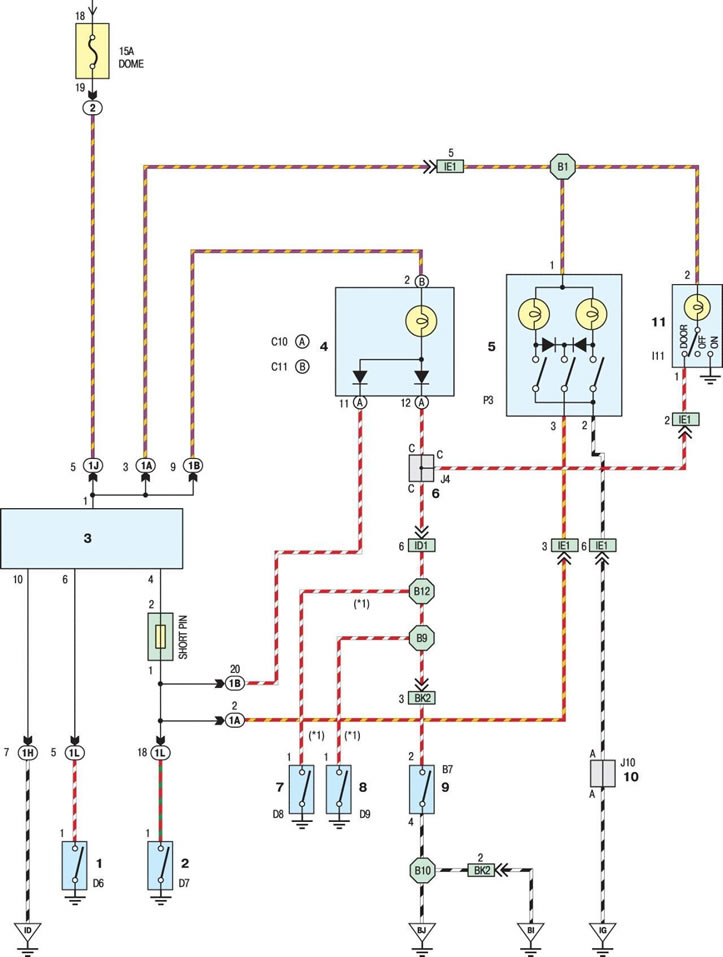
Dijagram 12. Unutarnje osvjetljenje modela 1996.–1997.



Ovaj je članak dostupan na: ruski, engleski, bugarski, bjeloruski, ukrajinski, srpski, rumunjski, poljski, slovački, mađarski
Materijal članka je provjeren: Kolokolcev Grigorij
Dijeljenje informacija:
◀ Prethodni
RAV 4 XA10: Električni krugovi
Sljedeći ▶

Farovi modela od 2001
Farovi za modele od 1996 do 2000 god
Sustavi pokretanja i punjenja za modele od 2001
Sustavi pokretanja i punjenja za modele prije 2001
Sustav upravljanja motorom za modele od 2001
Unutarnja rasvjeta za modele 1998-2000
Unutarnja rasvjeta za modele od 2001
Pokazivač smjera i svjetla upozorenja
Bočna svjetla i osvjetljenje za modele 1996-2000
Cjelokupna rasvjeta za modele od 2001
Slični članci za druge modele Toyote

➥ Stražnja svjetla i unutarnja rasvjeta (od 1989.) Toyota Cruiser 60/80 (1980-1997, benzin)
➥ Unutarnja rasvjeta — zamjena lampi Toyota Camry XV10 (1991-1996)
➥ Shema 21. Unutarnja rasvjeta Toyota Corona T190 (1992-1997)
➥ Prednja svjetla i rasvjeta Toyota Duet (1998-2004)
➥ Prednja unutarnja obloga — uklanjanje i ugradnja Toyota 4Runner N120 (1989-1995)
➥ Stropna rasvjeta Toyota Corolla E80 (1983-1990)
Link u različitim formatima na ovaj članak
Komentari i povratne informacije posjetitelja
Jos nema komentara


Zbrojite dva broja 38 + 27

       





RAV 4 XA10 (1994-2000) 
  • Opće informacije
  • Priručnik
  • Održavanje
  • Pogonska jedinica
  • Benzinski motor 3S-FE
  • Benzinski motor 1AZ-FE
  • Remont motora
  • Hlađenje i klimatizacija
  • Gorivo i ispušni sustav
  • Sustav za paljenje
  • Sustav za smanjenje toksičnosti
  • Prijenos
  • Kvačilo
  • Mehanička kutija
  • Automatska kutija
  • Kardan i pogonska vratila
  • Šasija, vozni dio
  • Kočioni sustav
  • Ovjes automobila
  • Upravljanja
  • Karoserija i unutrašnjost
  • Eksterijer (vanjski elementi)
  • Interijer (unutarnji elementi)
  • Vrata, brave i prozori
  • Električna oprema
  • Oprema i uređaji
  • Uređaji za napajanje
  • Električni krugovi
ToyotaMan.ru © 2018–2026 • Mobilna verzija • Zanimljivo o Toyoti • Administracija • Mapa stranice: EN BG BY UA RS HR RO PL SK HU • Sustav pretraživanja • Za oznake
Camry Vista-V40 • Camry XV10 • Camry XV20 • Camry XV30 • Corolla Verso-AR10 • Corolla E80 • Corona T190 • Carina T170 • Carina T190 • Land Cruiser J70 (dizel) • Land Cruiser J60 (benzin) • Land Cruiser J100 • Highlander XU20 (benzin) • 4Runner N120 • RAV4 XA10 • Duet M100 • Dyna Y50 •