Оглавление: (Двигатели серии L) ↓ (Двигатель 1KZ-T) ↓
Примечание: индикатор на комбинации приборов сигнализирует о необходимости замены ремня привода ГРМ каждые 100000 км пробега. После замены ремня привода ГРМ необходимо сбросить на нуль показания счетчика пробега ремня, входящего в состав спидометра.
(Двигатели серии L)
1. Снимите приводные ремни навесных агрегатов.
2. Снимите шкив водяного насоса.
3. Снимите свечи накаливания.
а) Снимите пластиковые защитные колпачки.
б) (Только для системы предварительного подогрева с фиксированной задержкой) Снимите четыре болта и провод свечи накаливания.

в) (Для систем предварительного подогрева других типов)
- Снимите четыре гайки крепления провода свечей накаливания.

- Снимите гайку крепления провода свечи накаливания к впускному коллектору.
- Снимите два теплоизоляционных элемента и провод свечи накаливания.
г) Отверните четыре свечи накаливания торцевым ключом.

4. Снимите шкив коленчатого вала,
а) Отверните болт шкива.

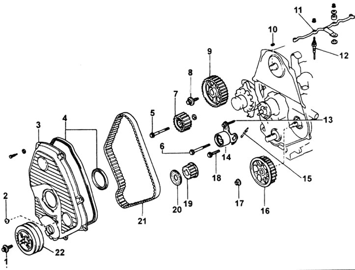
Ремень привода ГРМ (серия L): 1 - болт (М. 3. 167 Нм), 2 - заглушка, 3 - передняя крышка ремня привода ГРМ, 4 - прокладка, 5 - болт (М. 3. 33 Нм), 6 - болт (М. 3. 44 Н·м), 7 - натяжной ролик №2, 8 - болт (М.З. 98 Н·м), 9 - шкив распределительного вала, 10 - шпонка, 11 - провод свечей накаливания, 12 - свеча накаливания, 13 - болт (М. 3. 19 Н·м), 14 - натяжной ролик №1, 15 - натяжная пружина, 16 - приводной шкив ТНВД, 17 - гайка (М. 3. 64 Нм), 18 - болт (М. 3. 19 Н·м), 19 - зубчатый шкив коленчатого вала, 20 - направляющая ремня привода ГРМ, 21 - ремень привода ГРМ, 22 - шкив коленчатого вала.
Ремень привода ГРМ (1KZ-T): 1 - шланг воздуховода, 2 - воздуховод, 3 - клапанная крышка, 4 - прокладка, 5 - зубчатый шкив распределительного вала (ведомый), 6 - ремень привода ГРМ, 7 - зажим, 8 - крышка ремня, 9 - натяжной ролик, 10 - натяжитель ремня, 11 - зубчатый шкив распределительного вала (ведущий), 12 - направляющий фланец ремня.
б) Используя съемник, снимите шкив.

5. Снимите переднюю крышку ремня привода ГРМ.
Открутите одиннадцать болтов, снимите шайбы, крышку ремня привода ГРМ, две прокладки и заглушку для указателя ВМТ.

6. Снимите направляющую ремня привода ГРМ.
7. Установите поршень первого цилиндра в ВМТ.

а) Временно установите болт шкива коленчатого вала. Поверните вал за болт до ВМТ первого цилиндра.
б) Проверьте совмещение меток, расположенных на шкиве распределительного вала и задней крышке ремня привода ГРМ. Если метки не совмещены, то проверните коленчатый вал на один оборот (360°).

8. Снимите ремень привода ГРМ. Примечание: если ремень планируется использовать повторно, то нанесите стрелку направления вращения на ремень и метки совмещения на ремень и шкивы.

а) Ослабьте болт (А) ролика натяжителя №1, сдвиньте его влево на максимально возможное расстояние.
б) Временно затяните болт (А) ролика.

в) Снимите ремень привода ГРМ.

9. Снимите ролик натяжителя №1.
а) Снимите два болта (А и В).
б) Ослабьте болт (С), снимите болт, натяжной ролик и пружину.

10. Снимите шкив распределительного вала.
а) Используя специнструмент, открутите болт шкива.

б) Используя съемник, снимите шкив и шпонку.

11. Снимите приводной шкив ТНВД.
а) Используя специнструмент, открутите болт шкива.

б) Используя съемник, снимите приводной шкив.
(Оригинал статьи находится на портале: «www.TOYOTAMAN.ru»)

12. Снимите болт, ролик натяжителя №2 и распорную втулку.

13. Снимите шкив коленчатого вала, используя съемник.

(Двигатель 1KZ-T)
1. Отверните четыре болта, снимите уплотнительные шайбы, два зажима крышки, крышку ремня и прокладку.

2. Подведите поршень 4-ого цилиндра в ВМТ такта сжатия, проверьте совмещение установочных меток на ведомом и ведущем шкивах распределительного вала с реперами.

3. Если предполагается повторная установка ремня, нанесите мелом стрелку направления вращения и метки положения ремня относительно шкивов.

4. Отверните два болта крепления натяжителя, снимите натяжитель.

5. Выверните болт крепления ролика натяжителя (внутренний шестигранник 10 мм), снимите ролик.

6. Снимите ремень привода распределительного вала.
7. Отверните четыре болта крепления направляющего фланца ремня на ведущем зубчатом колесе, снимите фланец.

8. Снимите впускной воздуховод и клапанную крышку.
9. Удерживая распределительный вал, выверните болт крепления ведомого зубчатого шкива, снимите шкив. Не потеряйте шпонку!

